目录
美考咨询热线:4008-633-600
预约参观
留言建议
查分通道
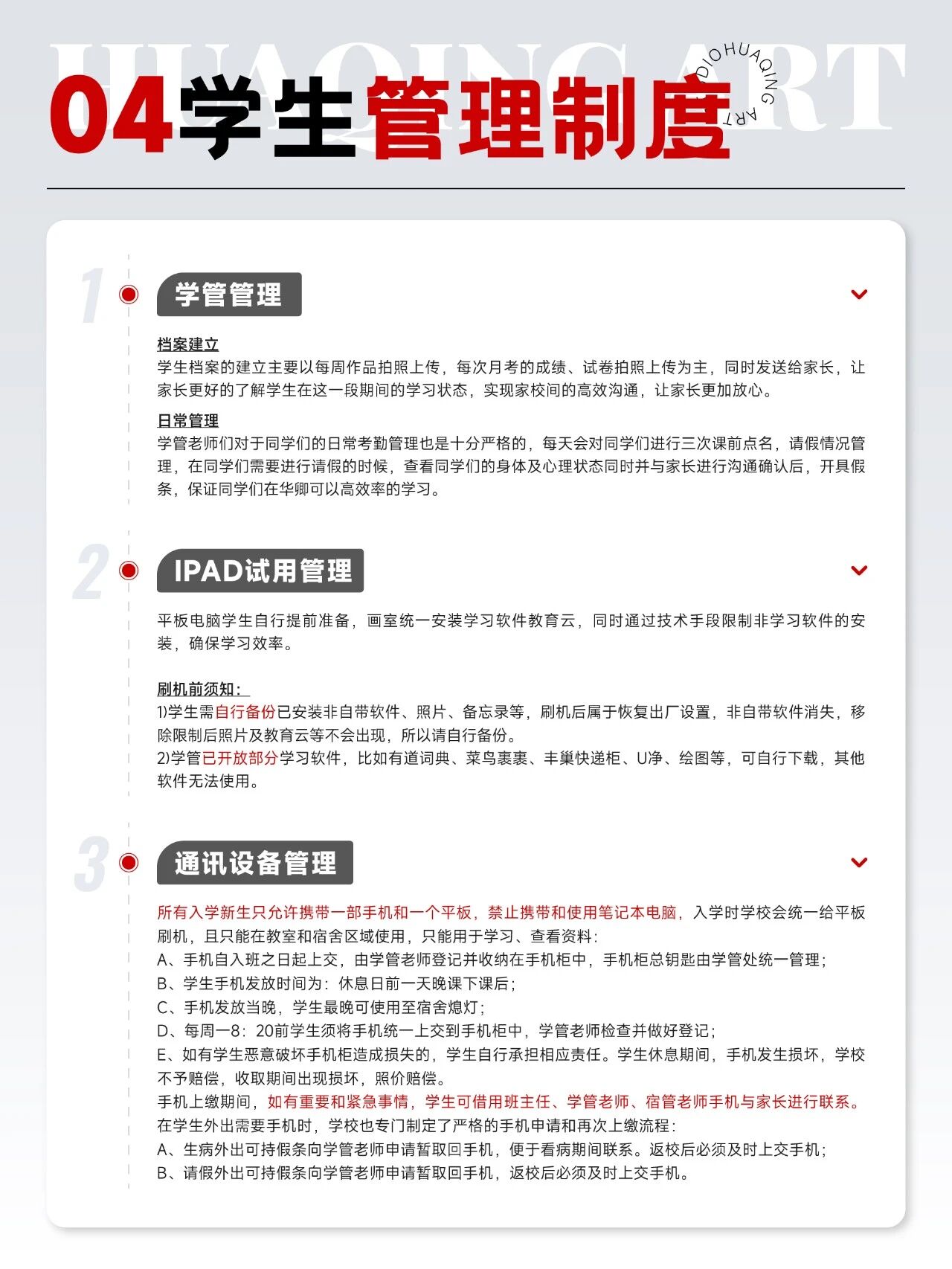
学生档案
华卿教育
关于华卿
华卿美育
华卿历程
华卿优势
校园实景VR
校区环境
校区班型
北京宋庄校区(总部)
战前班
华卿战前班
限招班
清华卿选班
战神班——造型
战神——影视
战神——设计
定向班
央清造型定向班
央美设计定向班
影视定向班
文物修复定向班
实验与科技定向班
国画造型定向班
建筑定向班
动画游戏定向班
央美美术学定向班
高复班
央清造型高复班
重点班
美院联考重点班
联考班
北京联考定向班
书法班
美院联考重点班(书法)
书法周末班
预科班型
预科周末班
预科寒暑假班
校考班
央美附中校区
艺术体验中心——中关村预科校区
艺术体验中心——望京预科校区
艺术体验中心——天坛预科校区
艺术体验中心——运河预科校区
艺术体验中心——北苑预科校区
艺术体验中心——广安门校区
艺术体验中心——亚运村预科校区
艺术体验中心——深圳龙岗校区
艺术体验中心——深圳南山校区
华卿网校
线上课程
央清造型战前班
央清造型战前班
央清造型战前班
华卿师资
卢华卿
华卿师资
作品欣赏
学生作品
高分试卷
名师作品
华卿资讯
华卿新闻
艺考资讯
联系我们
华卿招聘
【入学须知】华卿27届集训入学流程指南!
2026 / 04 / 28
上一篇:
不会吧!你错过了这么多华卿校园隐藏福利!
下一篇:
华卿五一【校园开放日】 5月1日~5月7日 体验美术艺考全专业! 发现更多未来